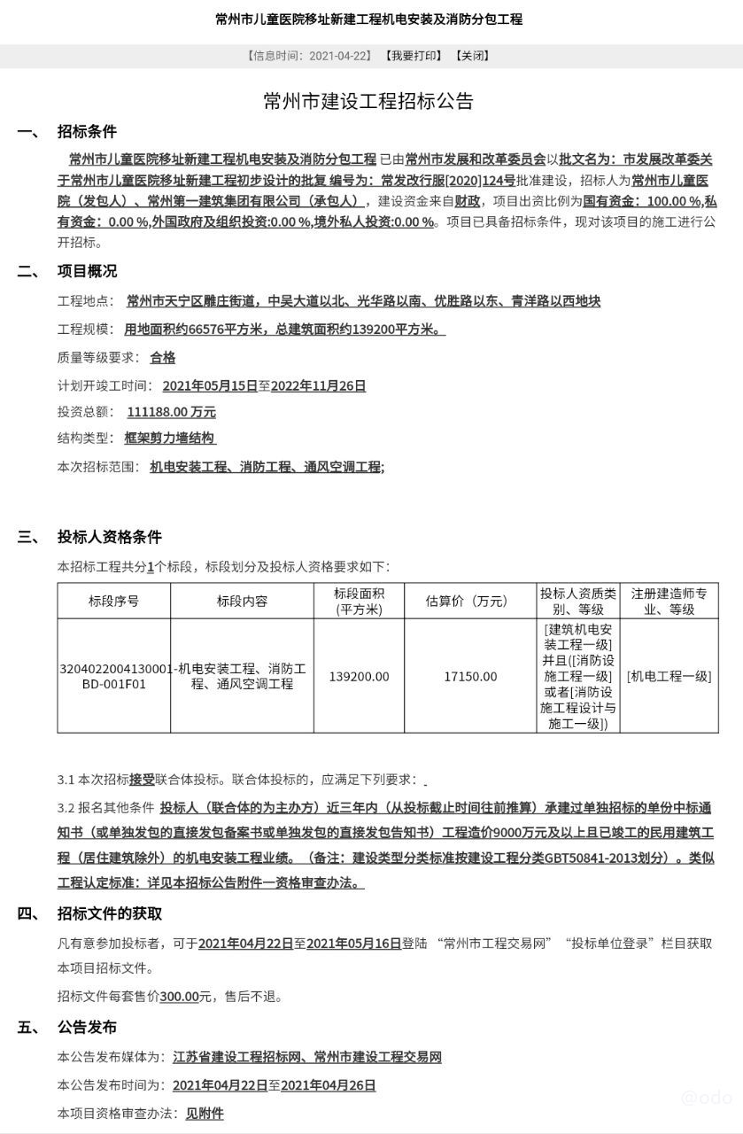
在昨天常州市公共资源交易网发布的常州市儿童医院移址新建工程机电安装级消防分包工程招标工程中得知,常州儿童医院新址工程预计会在2022年11月完工,项目总投资11.1亿元。

常州市儿童医院新址位于常州市雕庄街道凤凰新城,具体位置位于中吴大道路口北侧,青洋路高架西侧,光华路南侧,优胜路东侧,总占地面积约100亩,总建设面积约为13.92万平方米,规划设置床位850张,未来将是一座现代化高水平儿童医院。

常州市儿童医院移址新建将建设内容包括儿童医院主楼及其地下室,下沉庭院和报告厅,主楼主要包括门诊楼,医技楼,住院楼,还将建设科教楼,制剂楼,感染楼,垃圾站污水处理站,动力中心及门卫等配套设施,建成后,将成为常州市一座集医疗保健,实验培训,科学教研为一体的三级甲等儿童医院。



声明:
本文仅代表作者个人观点,与新江南网无关。其原创性以及文中陈述文字和内容未经本站证实,对本文以及其中全部或者部分内容、文字的真实性、完整性、及时性本站不作任何保证或承诺,请读者仅作参考,并请自行核实相关内容,新江南网号系信息发布平台,新江南网仅提供信息存储空间服务。如有侵权请出示权属凭证联系管理员(yin040310@sina.com)删除!
阅读推荐
新闻爆料